
【新朋友】点击标题下面蓝字「九江发布」关注
【老朋友】点击右上角,分享或收藏本页精彩内容
【公众号】微信名称:九江发布 微信ID:jjfb2014
习惯用手机搞定各种事情之后,
是不是出门都不带钱包了?
而未来,出门忘带证件也不怕了!
“赣服通”上线启动新闻发布会
好消息传来
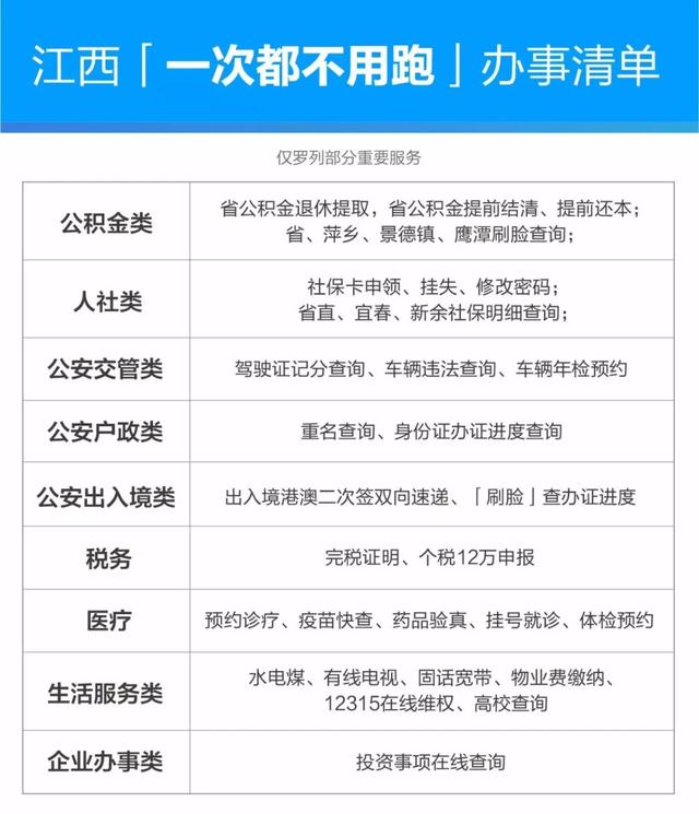
江西实现110项政务服务线上办理
身份证网证、
电子驾驶证、
电子行驶证,
……
还有全国首创的“电子离婚证”

江西也成为
全国电子证件类型最多、
覆盖范围最广的省份
一机在手
走遍江西
真是太方便了!
具体有哪些
请跟着晚报君往下看
江西省首创电子离婚证!
由蚂蚁金服集团为江西省量身打造的政务服务移动端小程序“赣服通”正式上线,江西上线电子离婚证为全国首创。

在江西已经办理离婚手续的夫妻
只要打开支付宝搜索“赣服通”
在“我的卡包”里通过实名认证及授权后
就能领取到和实体证相对应的电子离婚证。
此次一起上线的还有电子结婚证。
领取电子结婚证和电子离婚证之后,到底能干嘛?
除了能证明婚姻存续关系外,电子离婚证在购房、贷款、房屋拆迁、房产过户、财产公证等处都能使用。
“以往有些人领完证后随手往家里一放,时间久了就找不到了。现在再也不用担心找不到证件了。”
听起来很方便的样子
那应该怎样领取电子结婚证呢?


领取电子结婚证方法

1、打开支付宝搜索“赣服通”

2、找到“我的卡包”

3、点击“电子结婚证”找到与实体证相对应的电子结婚证

4、就可以看到你的电子结婚证啦!

不过需要注意的是,领取人必须已经在民政局登记、领取到实体结婚证或离婚证。
110项服务线上办理
此次上线的还包括
以后如果忘带证件
只需现场领取电子证件就可办理

“赣服通”上线后,江西人只要打开支付宝就能“一号申请、一次登录、一网办理”110项政务服务,包括水电煤缴费、公积金查询提取、交通违法查询、个税申报、预约挂号就医等。

江西同时还是全国首个
将人脸识别技术的应用于出入境的省份。
市民通过“赣服通“在线预填表、缴费、刷脸”查进度,效率提升50%,最快可3分钟办结。

目前已有超过40个城市开通“刷脸服务”,人们不再需要用一堆材料证明“我是我”。
江西省人民政府办公厅党组成员、政务服务办主任廖裕良表示,“一网通办”是建设“数字江西”的重要部分“赣服通”依托支付宝的科技能力,通过信息汇聚、互联、共亨来解决老百姓办事繁琐、城市交通拥堵、医疗资源紧张等各类问题,让“数据多跑腿,,让市民少跑路”。
此消息一出,引发网友热议。




太方便了!
赶紧告诉身边人!
